- 详细信息
-
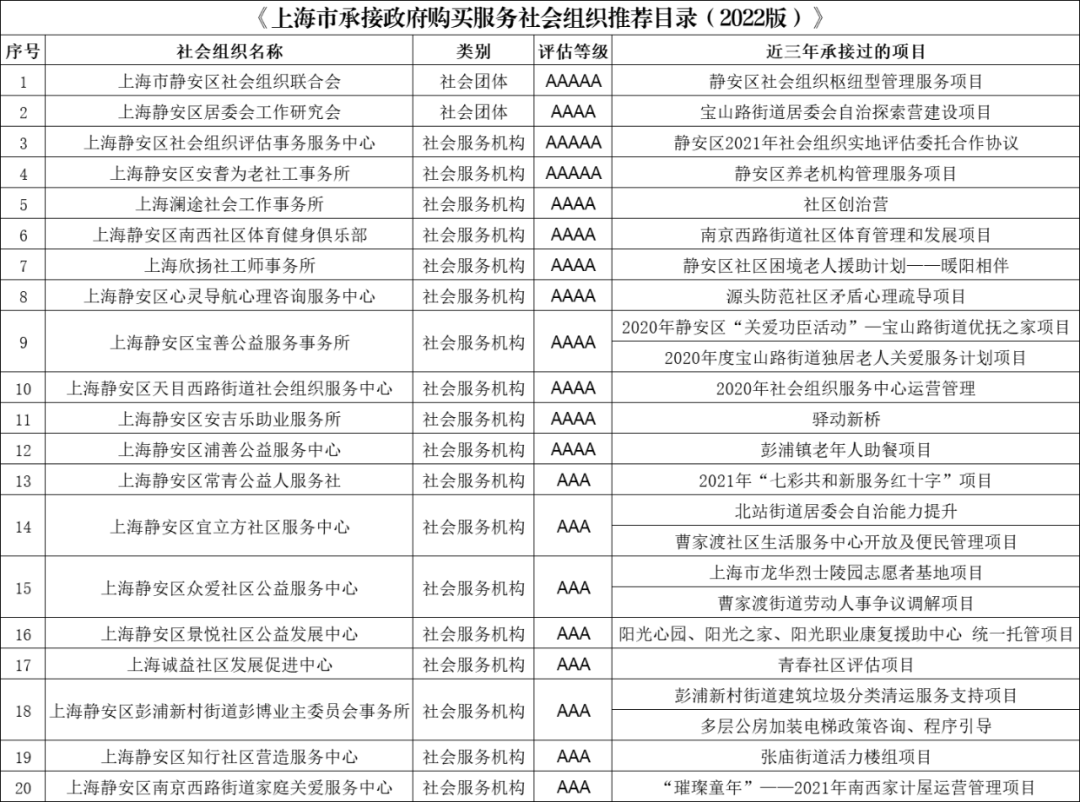
【2022.11.03】 重磅发布!全市253家社会组织入选,让供需对接更精准! 发布时间:2023/10/10 13:39:27 浏览次数:293 由上海市民政局(上海市社会组织管理局)指导、市社会组织服务中心具体负责的2022年度上海市承接政府购买服务社会组织推荐目录工作,历时三个多月,经社会组织自荐、区级初审、市级复核以及公示等环节,20家静安社会组织承接的24个项目入选。
本次推荐目录编制工作审定一批公信力强、运作管理规范、具有示范效应的社会组织,为有效促进供需精准对接,不断完善政府购买社会组织服务奠定坚实基础。
快来查收这份重量级名单
"
-
